德国作为欧洲经济强国,凭借完善的职业教育体系和良好的居留政策,吸引着众多渴望在海外发展的人士。其多样的签证类型和清晰的永居路径,为不同需求的申请者提供了实现长期居留的可能。其中,德国双元制签证作为连接职业培训与永居的重要桥梁,备受关注。对于许多怀揣德国梦的人来说,了解德国双签证与永居的政策、条件和申请流程,是实现德国生活目标的关键所在。
德国双元制签证是一种相对便捷的德国职业培训签(依据居留法第16a条规定)。申请者与持有者通常是德国双元制项目参与者。持有该签证者可在德国双元制培训结束后两年申请永居,实现长期稳定居留。

申请条件
学历:高中及以上条件
语言:至少德语B1及以上水平
企业offer:有效德国企业offer
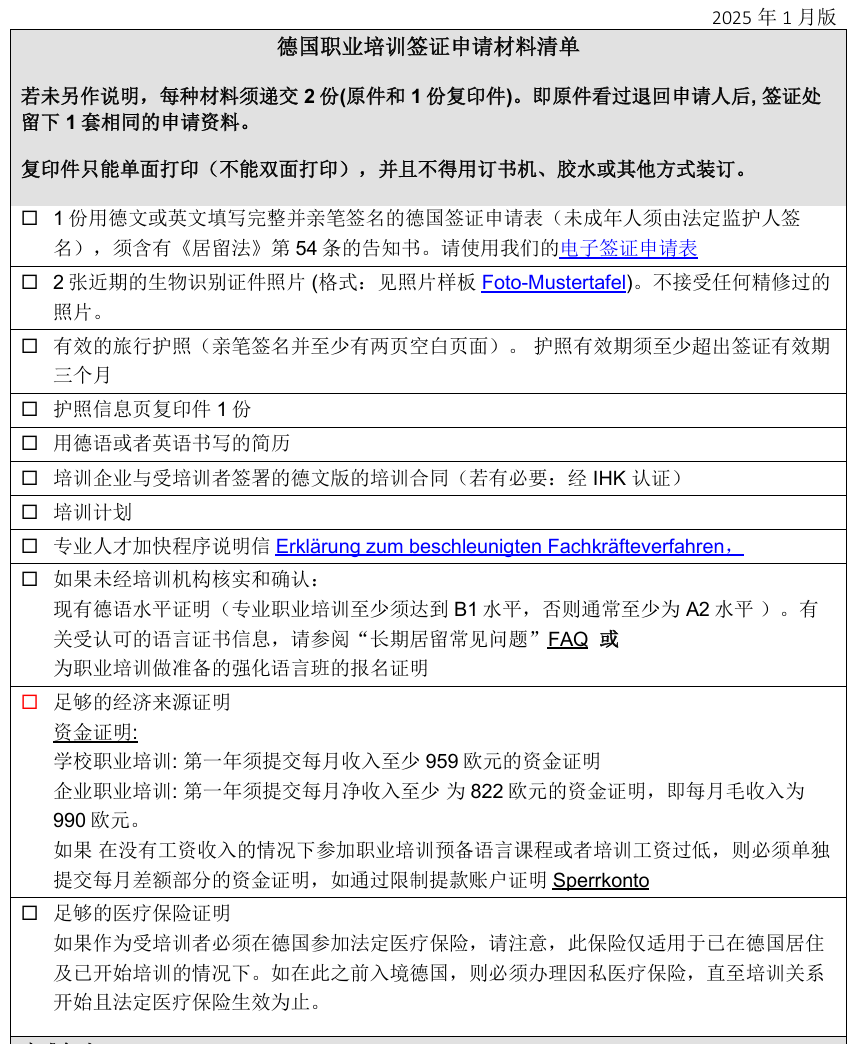
申请材料
德国双元制签证的申请资料涵盖个人资料和其他辅助资料。个人资料包括护照、证件照、签证申请表等;其他辅助资料有学历证明、语言能力证明、双元制教育相关文件、医疗保险证明等。

申请德国双元制签证的前提是参加德国双元制项目。首先申请者需要了解双元制项目相关信息,选择合适的专业和企业。接着,选择合适的德语学习方式方法学习德语,考取德语等级证书。随后,参加德国企业的面试,接收到offer后便可准备上述申请材料,通过使领馆网站提前预约面签时间并亲自递交签证申请。正常处理时间约为4周(个别情况下会更长),若申请成功便可入学学习,一边在职业学校学习理论知识,一边在企业实习。

康德职教引进德国先进的双元制职业教育模式,打造德国双元制留学项目,与成都中和职业中学、自贡职业技术学校、泸州市纳溪区江南职业中学等公办中职学校合作,开设中德国际班,为学生提供高性价比的海外名校升学、全球高薪就业机会。同时,针对年满18周岁的学生或在职人士,推出“德国护士就业计划”,无论是否有医护相关专业背景,都可以通过不同的通道赴德国进行专业培训,考取德国护士职业资格证书,并就职于德国医院/养老院等,与德国公民同工同酬,享受同等福利待遇。
中德国际班
针对人群:全国初中毕业生
培养模式:3+3,前三年在中职学校进行通识文化课程及德语强化课程学习,高中毕业通过德语等级考试(最低B1),赴德国进行为期3年左右的双元制职业培训。
留学期间不仅免学费还享每年7-10万人民币官方补贴(补贴基本可以覆盖在德生活成本),实现零花费“带薪”留学。
开设学校:成都中和职业中学、自贡职业技术学校、泸州市纳溪区江南职业中学
德国护士就业计划
针对人群:满18周岁的学生或在职人士
在职医护/医护相关专业学生专项:
1. 完成B1阶段德语培训,并考取歌德/奥德德语B1证书。
2. 在国内通过德国医院/养老院等面试,与其签订职业培训合同,办理赴德手续。
3. 在德国进行为期6-10个月的医护专业实训,薪资约2000欧元/月(约合人民币1.7万/月)
4. 德语达到B2,考取德国护士职业资格证书,正式工作,与德国公民同工同酬,享受同等福利待遇。
无护理专业基础:
1. 完成B1阶段德语培训,并考取歌德/奥德德语B1证书。
2. 在国内通过德国医院/养老院等面试,与其签订职业培训合同,办理赴德手续。
3. 在德国进行为期3年的医护专业双元制职业培训,起薪约1200欧元/月,逐年上涨。
4. 双元制培训结束后考取德国护士职业资格证书,正式工作,与德国公民同工同酬,享受同等福利待遇。
德国双元制永居
德国双元制项目参与者在完成德国双元制职业培训,毕业后在德国工作2年后,可参加公民知识测试。若取得合格成绩,申请者可提交完整的职业发展证明等材料,向当地外国人管理局提交永居申请。
如果您正打算赴德国参加双元制培训,或是有赴德就业的规划,上述内容或许能为您提供初步的参考。若您希望获取更精准、详细的信息,欢迎进一步了解咨询,我们会尽力为您解答疑惑,助力您的德国就业与发展之路。
